Bayfront Technologies
Computer-Aided Protocol Engineering (CAPE)
Tools
In today's high tech marketplace software designers need all the help they can get. Software systems are growing in both size and
complexity. This increases the pressure to introduce products that are bug free and on time. Bayfront Technologies introduces a
collection of software tools that provide software designers with an edge.
![[CAPE Tools screen]](capescrn.gif)
Bayfront CAPE Tools for Windows v1.5
(DOS/Unix CAPE Tools support a command line interface)
Bayfront's Computer Aided Protocol Engineering (CAPE) real-time CASE tools automate up to forty percent of communications
systems implementation, maintenance and documentation. Bayfront CAPE Tools are used to design and implement any system that
uses protocols or state machines including communications systems, real-time systems, client/server systems, operating systems,
transaction systems and process control systems. Corporations are currently using Bayfront CAPE Tools in the design of a wide
variety of complex systems that include communications switches, LAN hubs, A equipment, cellular network hubs, metropolitan area
networks, ISDN equipment, voice/data switches, medical monitoring equipment, wireless data equipment and satellite VSAT systems.
Bayfront CAPE Tools take a user created protocol or state machine definition and performs the following functions:
- GENERATES C CODE to implement the protocol or state machine
- GENERATES STATE & STATE/EVENT TRANSITION DIAGRAMS to aid in the understanding of the protocol or state machine
- GENERATES CCITT SDL DIAGRAMS to describe the protocol or state machine
- SIMULATES the state/event interaction to aid in the understanding of the protocol or state machine.
The designer creates the protocols or state machines from either standards based or from proprietary specifications. The protocol is
then described using Bayfront's protocol definition language (PDL). Bayfront's PDL is an easy to read intuitive language that
describes the protocol or state machine in terms of states, events and actions.
The figure below illustrates the use of Bayfront's CAPE Tools.
CAPE Tool Usage
![[CAPE process]](capeproc.gif)
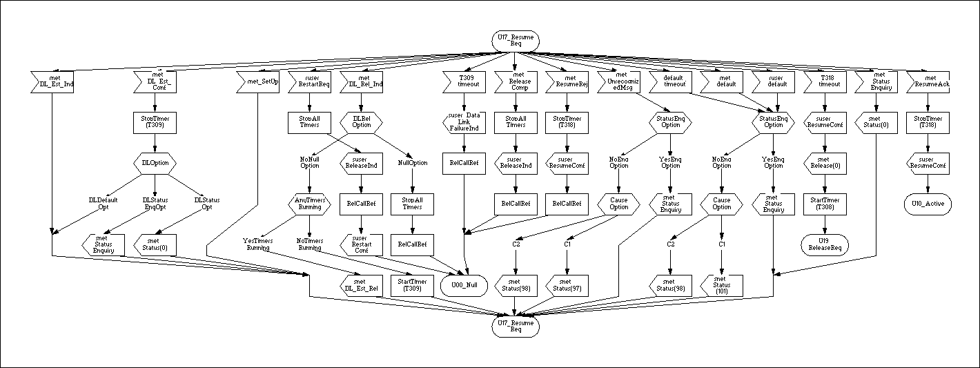
Below is an example of the use of Bayfront CAPE Tools protocol definition language (PDL) that defines a small portion of CCITT's
Q.931 Recommendation. The CCITT is an international standards organization and the Q.931 is a standard protocol that describes how
data and voice calls are setup in an Integrated Services Digital Network (ISDN). Q.931 is a complicated protocol with many states,
events and actions. It is an excellent example that illustrates the power of the Bayfront CAPE Tools. In this example the designer
would create the PDL from the Q.931 standards document. A small portion of the PDL is illustrated below.
state U17_ResumeReq:: [ Resume Request U17 state ]
recv(ResumeAck, net) -> StopTimer(T318), send(ResumeConf, user)
>> U10_Active;
recv(ResumeRej, net) -> StopTimer(T318), send(ResumeConf, user), RelCallReference
>> U00_Null;
timeout(T318) -> send(ResumeConf, user), send(Release(0), net), StartTimer(T308)
>> U19_ReleaseReq;
recv(StatusEnquiry, net) -> send(Status(0), net);
recv(ReleaseComp, net) -> macro relcompnet;
macro DefaultEvent;
macro DL1Event;
The entire Q.931 example along with other examples are available with Bayfront CAPE Tools and the Bayfront CAPE Tools DEMO
package. Bayfront CAPE Tools are priced AT LESS THAN 3 DAYS SALARY of a software designer. Can you afford
to have your software developers chasing timer problems, building simulators, and drawing diagrams without these tools?
Bayfront's DEMO package is available for download for FREE. The DEMO package contains a working model of the CAPE Tools but
with a limitation on the size of the protocol or state machine (4 states, 4 events and 6 actions).
It's time to start leveraging your software group's time with software tools that understand the kind of systems you build.
Traditional computer aided software engineering (CASE) tools are very general. Bayfront CAPE Tools provide an advantage to your software
designers because they are specific to the kind of systems you build. Bayfront CAPE Tools have already been proven successful by
BUILDING QUALITY COMPLEX SYSTEMS ON SCHEDULE.
State Transition Diagram automatically generated by Bayfront CAPE Tools
![[CAPE state transition disgram]](capestd.gif)
CCITT SDL Diagram automatically generated by Bayfront CAPE Tools
![[CAPE SDL diagram]](capesdl.gif)
Q.931 U17_ResumeReq SDL Diagram automatically generated by Bayfront CAPE Tools
![[CAPE Q931 U17 SDL diagram]](capeu17.gif)
Back to index page
copyright © 2001 Bayfront Technologies, Inc.